当前位置: 网站首页 > 招生就业 > 就业工作 > 正文

就业工作

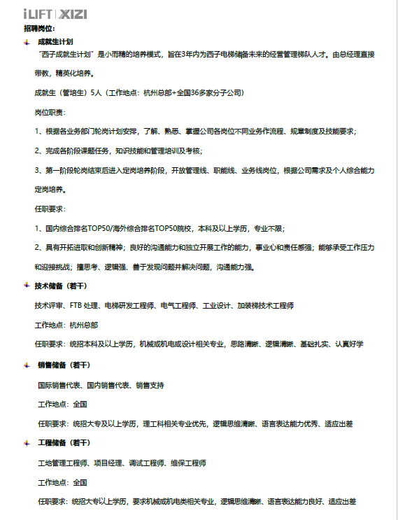
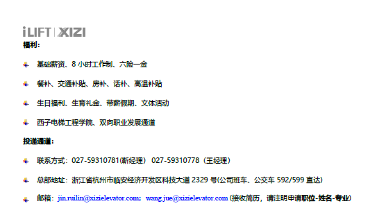
西子电梯科技有限公司2024届校园招聘宣讲会

时间:2023-10-24 11:22:54  作者:  点击:

宣讲时间:2023年10月27日(星期五)下午4:00

宣讲地点:01-A-208M

Copyright © williamhill官网 版权所有

地址:湖北省荆州市荆州区学苑路33号williamhill官网

电话:0716-8068629(院办) 8068678(招办)网管信箱:wlxyb@yangtzeu.edu.cn

网管信箱:wlxyb@yangtzeu.edu.cn