各教学单位:
根据教务处2022-2023学年第二学期教学工作安排,决定于第11周(4月24日-4月28日)进行期中教学检查,现将有关事项通知如下:
一、检查内容和方式
1.各教学单位自查
(1)教师授课情况自查:各教学单位应安排专人对教师授课情况进行检查,包含教师备课、作业布置与批改、教学进度执行情况、教师工作手册填写等。
(2)学生课堂情况自查:各教学单位每天应安排人员对课堂教学情况进行检查,并填写《williamhill官网课堂教学检查情况记载表》。
2.学院抽查
(1)教务处将邀请学院领导并安排教务处工作人员对学院整体教学情况进行抽查。
(2)教务处将安排督导深入课堂听课,并对任课教师的讲义(教案)、教师工作手册、教学进度表、PPT等进行检查。
3.召开座谈会
各教学单位要分别组织召开教师和学生座谈会,了解教学方面相关情况,并认真填写《williamhill官网师生座谈会记录表》,教务处将派督导参加各教学单位师生座谈会,并反馈前期相关教学检查结果。
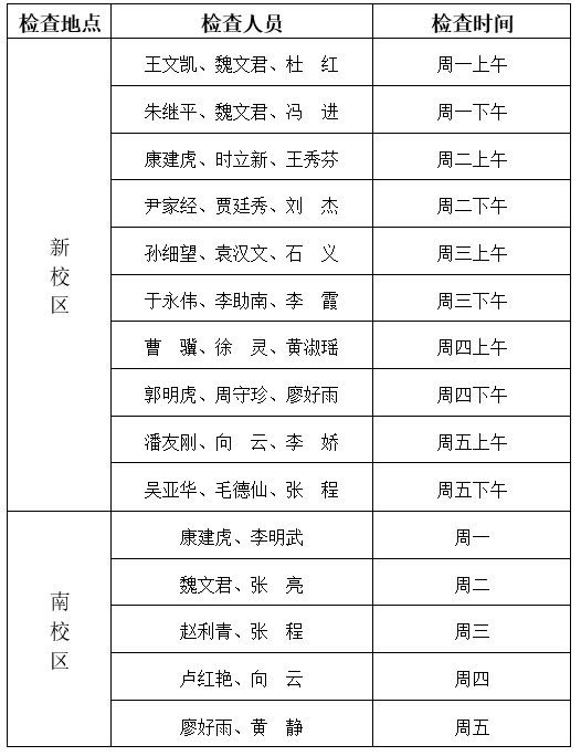
二、学院抽查时间及人员安排

三、相关要求
1.各教学单位要高度重视期中教学检查工作,要结合本单位教学实际制定检查方案及座谈会安排,并于4月21日下午4点前报教务处。各教学单位要重点开展期中教学秩序检查,对检查结果进行分析、总结和反馈,及时解决教学中的问题。
2.各教学单位要认真组织教师座谈会和学生座谈会。教师座谈会要求座谈会期间无教学任务的老师必须参加,学生座谈会可每个年级每个专业派2-3名学生代表参加。
3.各教学单位务必在5月5日前将期中教学检查总结及相关记载表交到教务处,总结应包含各教学单位自查项目的全部内容。教务处将根据检查情况进行总结和通报。
附件1:williamhill官网课堂教学检查情况记载表
附件2:williamhill官网师生座谈会记录表(教师和学生的座谈记录表请分别填写)
附件3:期中教学检查结果记录表
教务处
2023年4月19日